极悦娱乐

时间:2019-07-21
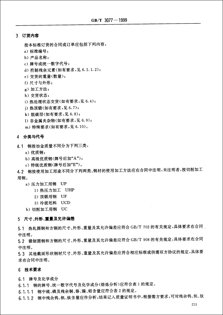
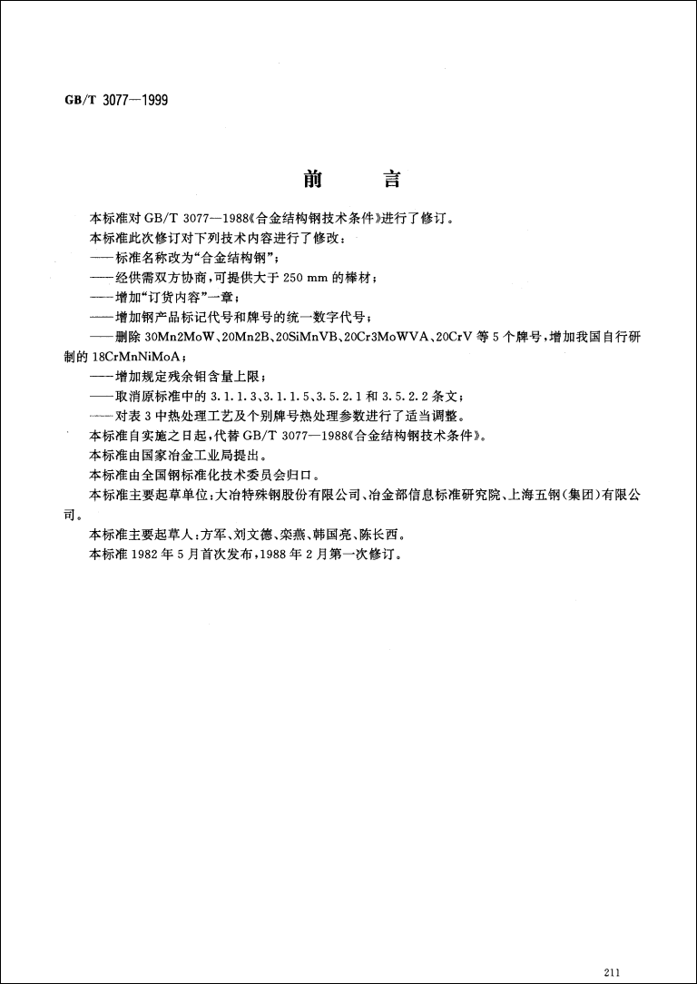
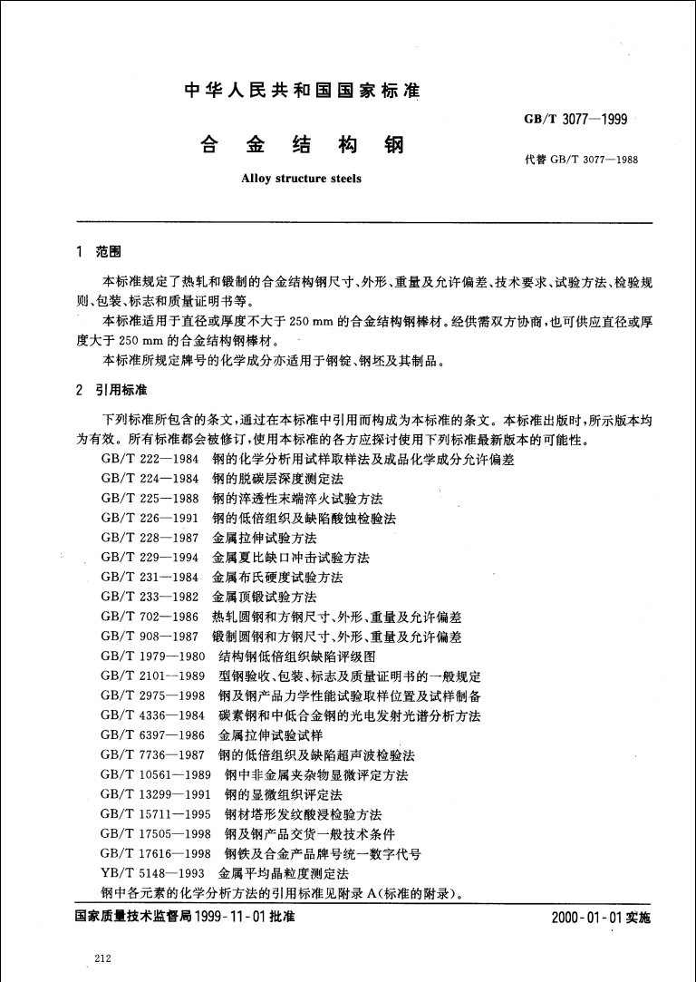
GB/T3077-1999合金结构钢
极悦娱乐(中国)有限公司官网极悦娱乐(中国)有限公司官网极悦娱乐(中国)有限公司官网极悦娱乐(中国)有限公司官网极悦娱乐(中国)有限公司官网极悦娱乐(中国)有限公司官网极悦娱乐(中国)有限公司官网极悦娱乐(中国)有限公司官网极悦娱乐(中国)有限公司官网极悦娱乐(中国)有限公司官网极悦娱乐(中国)有限公司官网极悦娱乐(中国)有限公司官网极悦娱乐(中国)有限公司官网极悦娱乐(中国)有限公司官网极悦娱乐(中国)有限公司官网极悦娱乐(中国)有限公司官网
【网站地图】【sitemap】